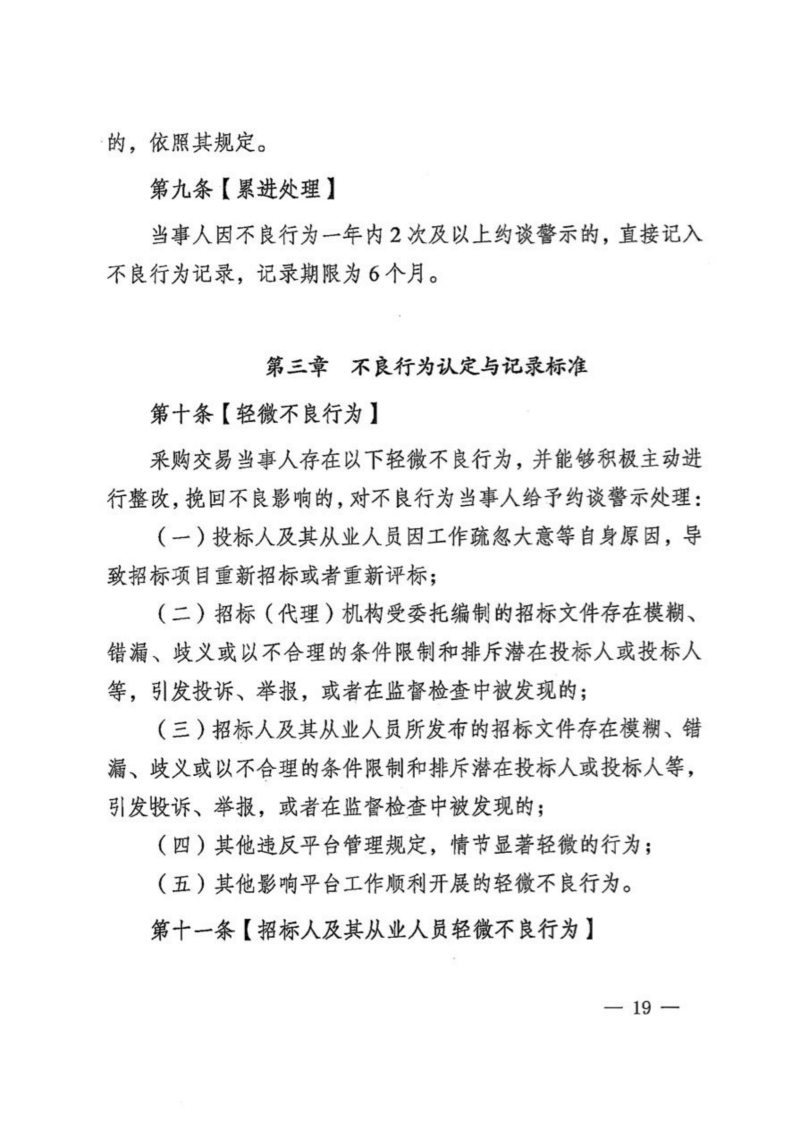
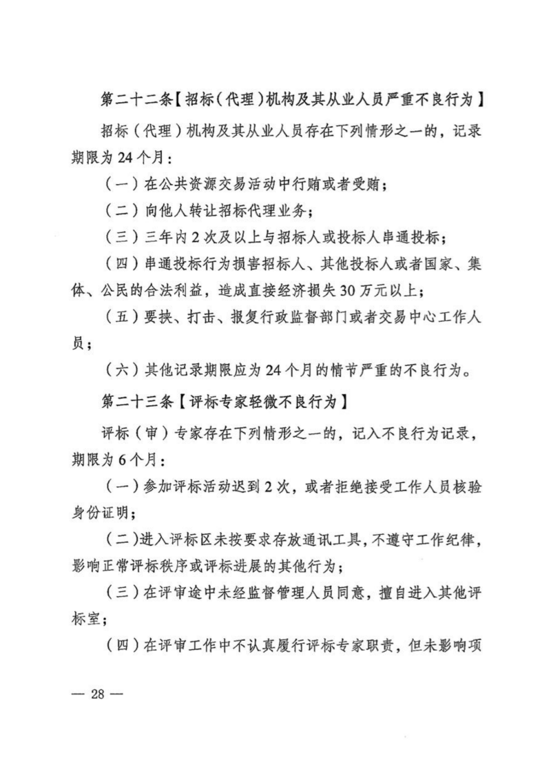
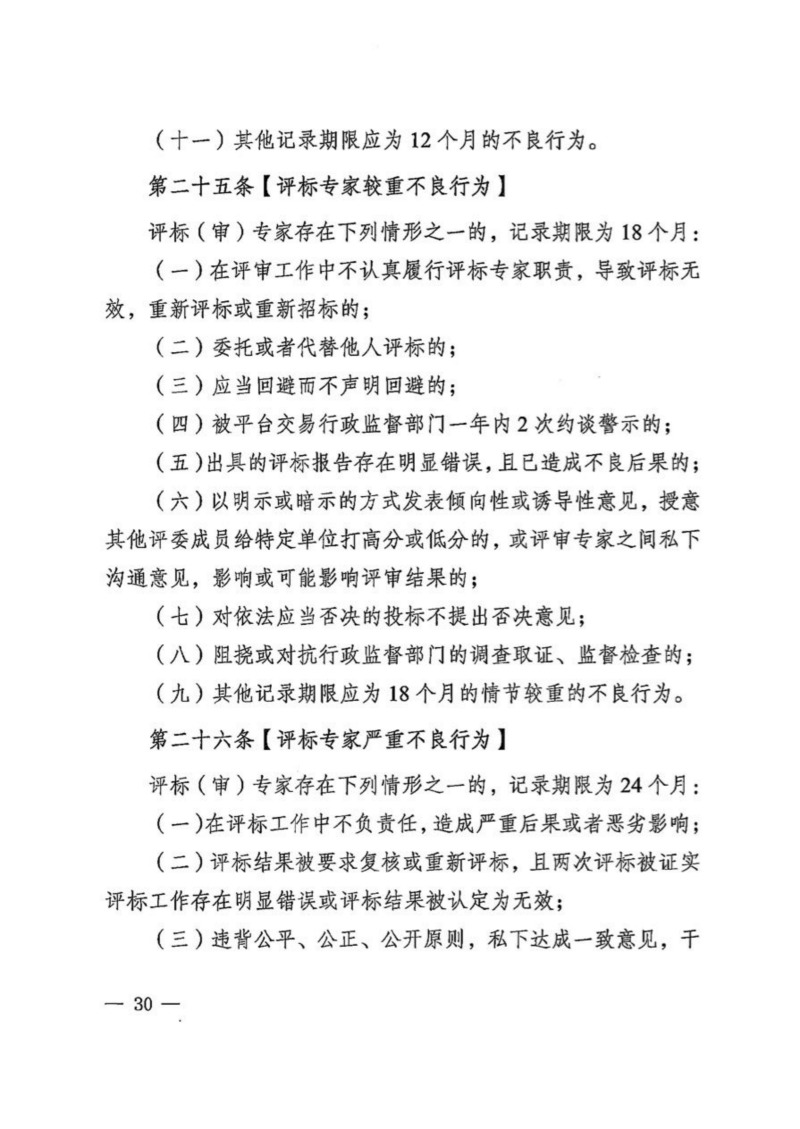
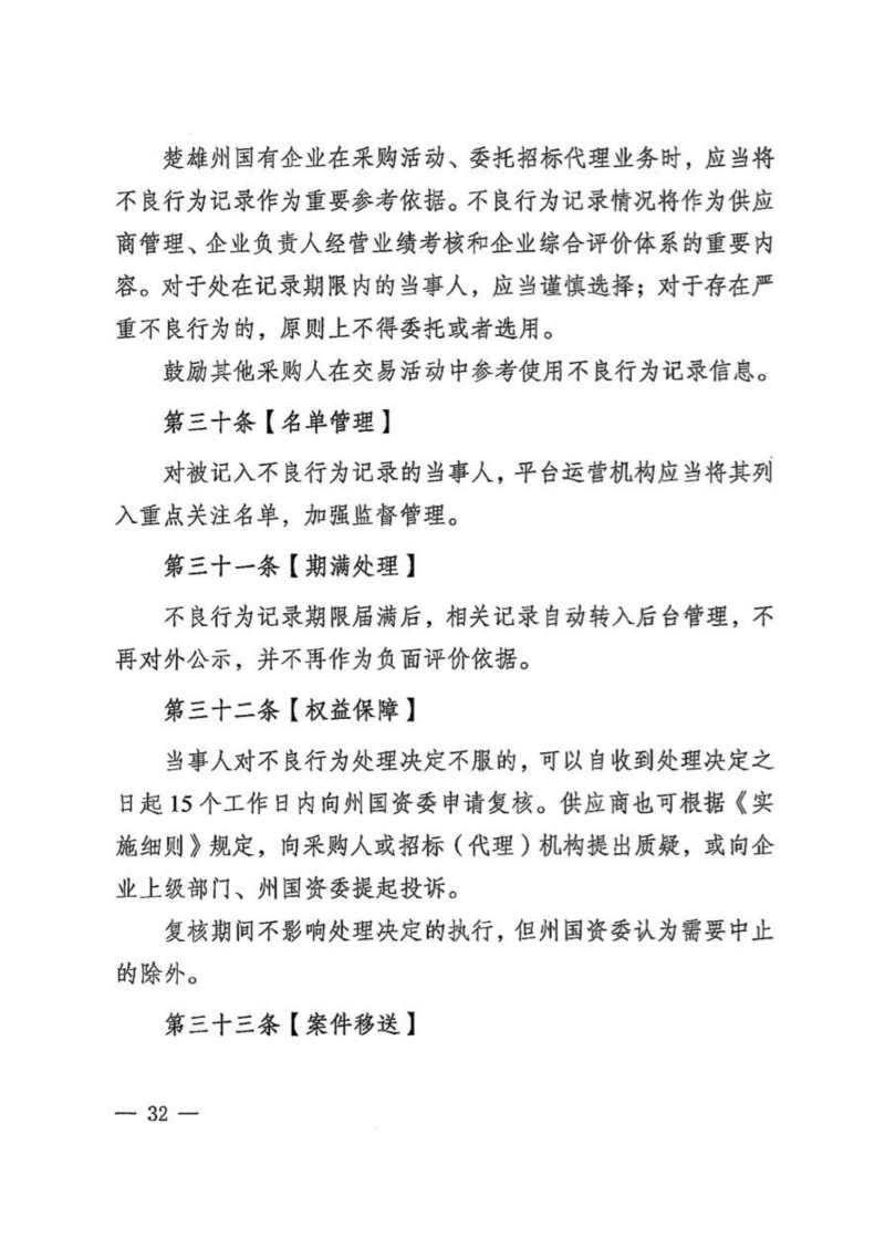
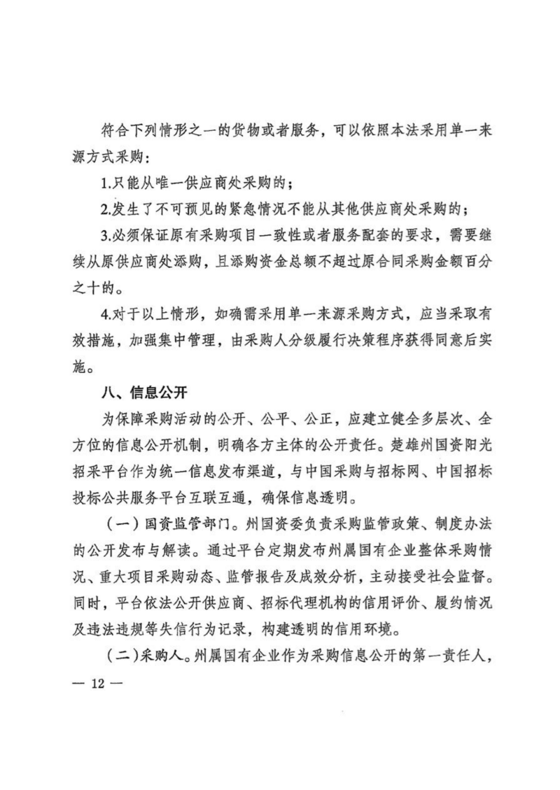
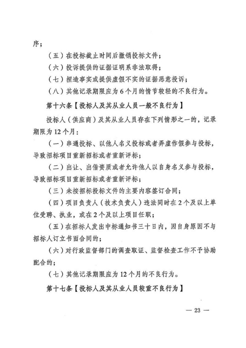
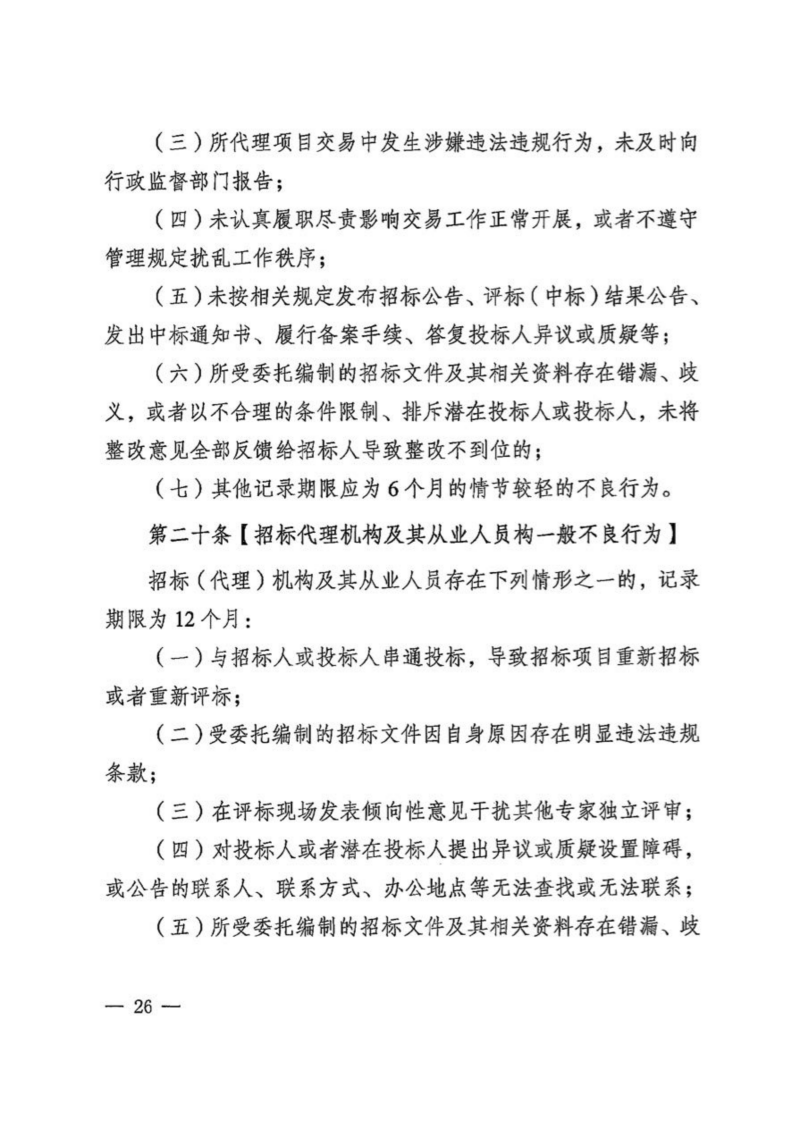
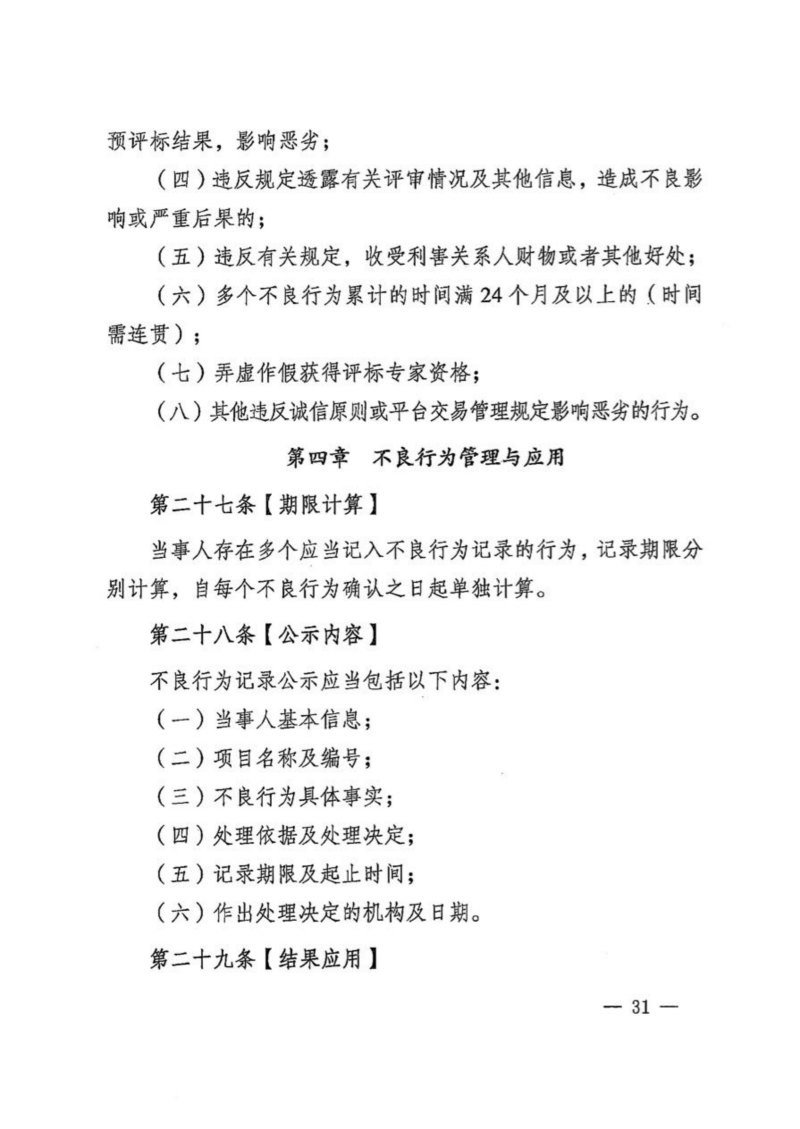
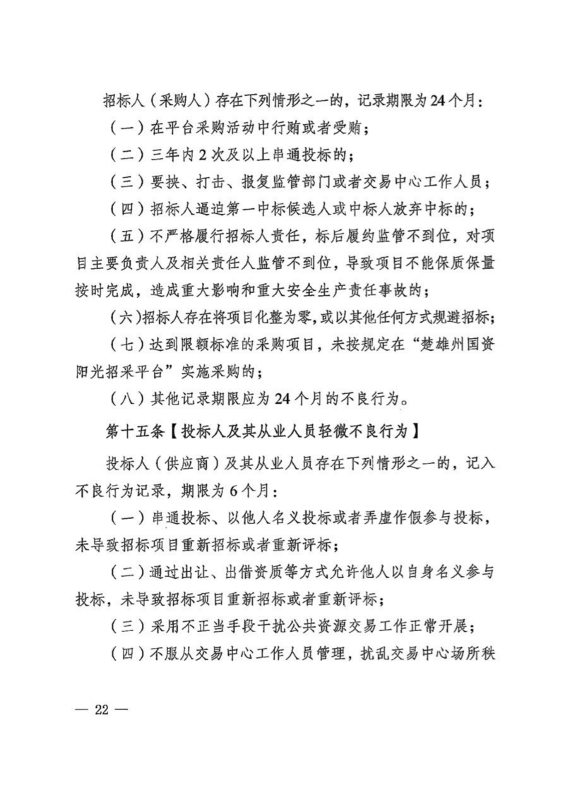
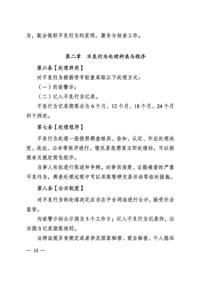
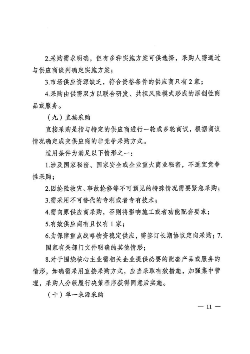
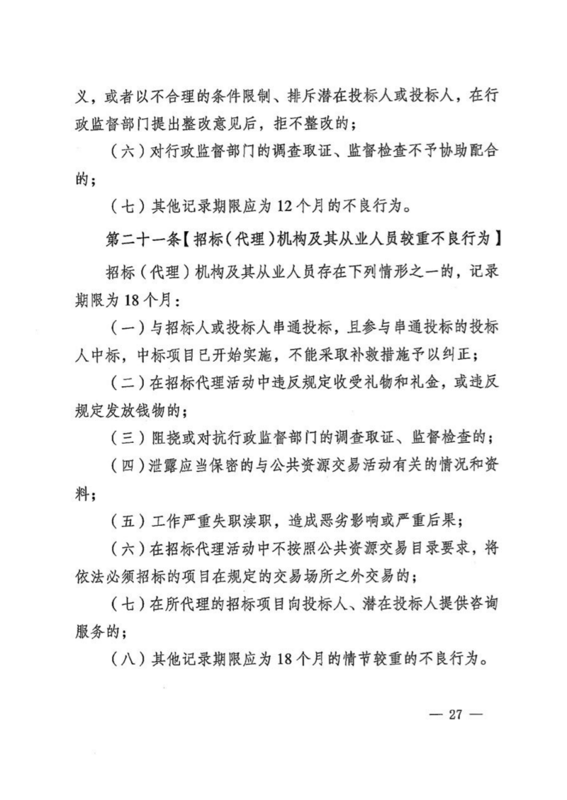
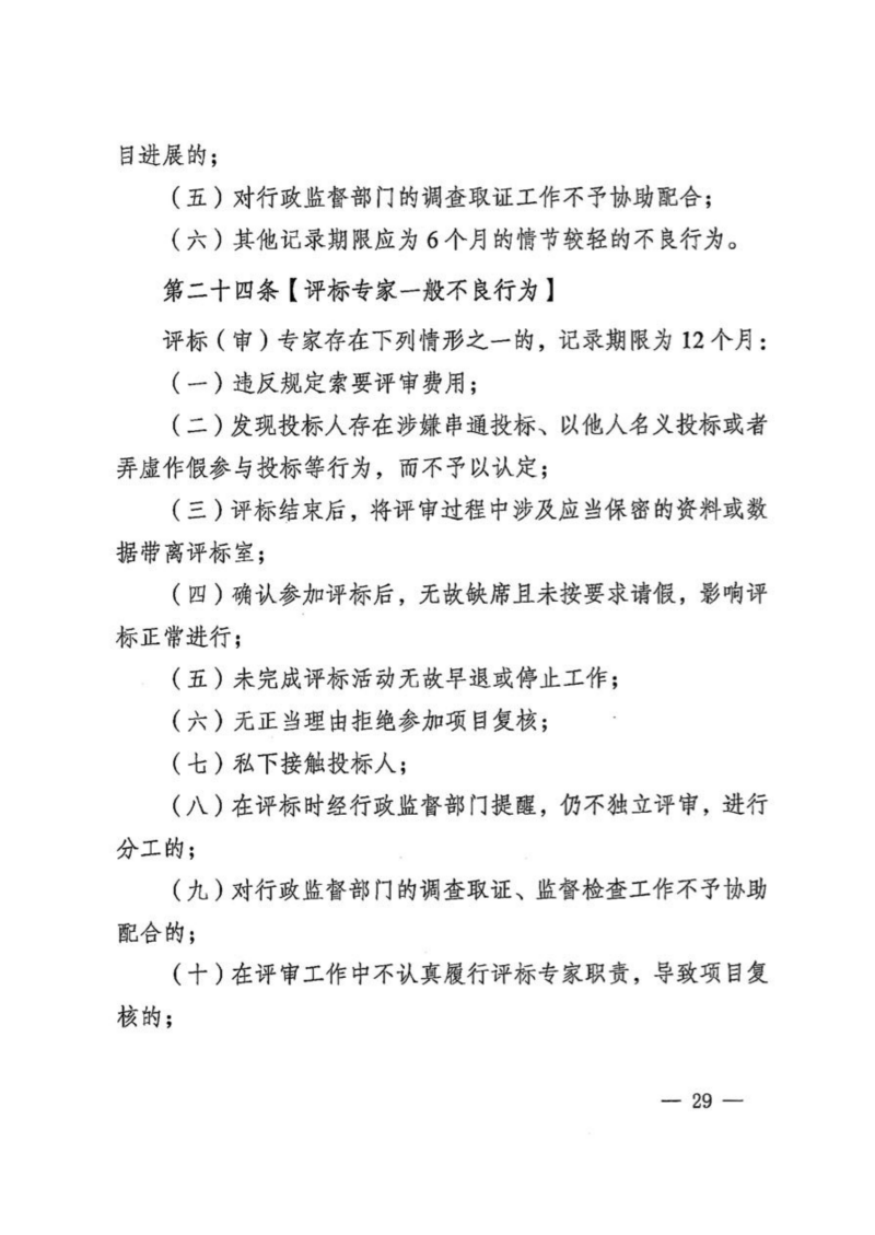
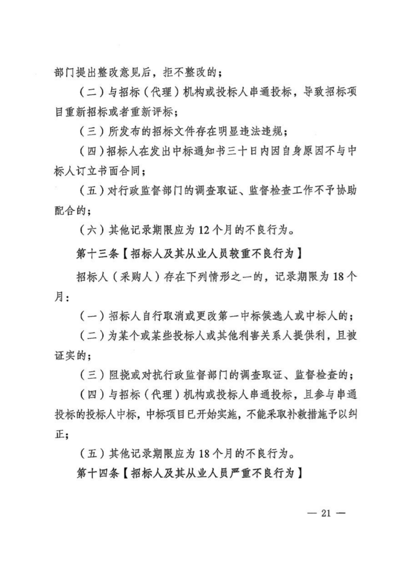
动态公告
楚国资〔2025〕71号关于印发《楚雄州国资委关于规范州属国有企业采购管理工作实施细则(试行)》《楚雄州国资阳光招采平台当事人不良行为管理规则(试行)》的通知
信息来源:
发布时间:2025-12-15 09:56
浏览:
0
次
【字体:
大
中
小
】
上一页 这里是标题这里是标题这里是标题这里是标题这里是标题
下一页 这里是标题这里是标题这里是标题这里是标题这里是标题
附件:
楚国资【2025】71号关于印发《楚雄州国资委关于规范州属国有企业采购管理工作实施细则(试行)》《楚雄州国资阳光招采平台当事人不良行为管理规则(试行)》的通知.pdf